不动产登记中心微信

bet36365首页公众微信
首页>党务公开>思想建设
关于“重效率勇担当作表率”主题活动目标落实的通知
时间:2017-05-18     来源:机关党委

市局机关、直属事业单位各党支部:

为贯彻落实市直机关工委《关于“重效率勇担当作表率”主题活动目标落实的通知》精神,扎实开展“重效率勇担当作表率”主题活动,现制定《市局“重效率、勇担当、作表率”主题活动目标表》(见附件),请遵照执行。

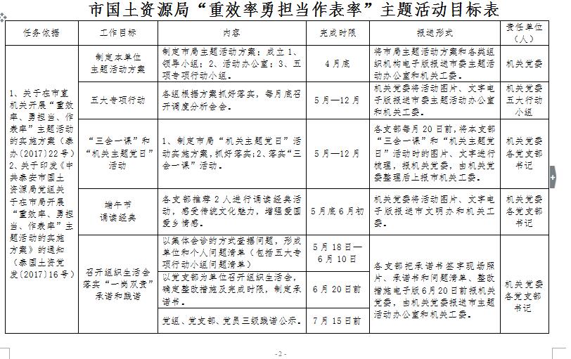
附:市局“重效率勇担当作表率”主题活动目标表

bet36365首页

“重效率、勇担当、作表率”

主题活动领导小组办公室

                     2017518日          





版权所有:bet36365首页      网站备案号:鲁IPC备05029013

技术支持:bet36365首页信息中心  联 系 电 话: 0538-6272062

鲁公网安备 37090202000038号