不动产登记中心微信
bet36365首页公众微信
首页
新闻动态
政务公开
办事大厅
互动服务
专项工作
党务公开
当前位置:
首页
>
信息公开目录
>
机构职能
>
责任清单
名 称:
索 引 号:
文 号:
发文日期:
2016-05-04
发布机构:
主 题:
组 配:
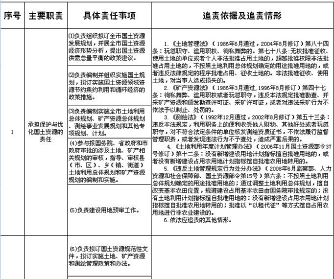
bet36365首页主要职责
版权所有:bet36365首页 网站备案号:鲁IPC备05029013
技术支持:
bet36365首页信息中心
联 系 电 话: 0538-6272062
鲁公网安备 37090202000038号